百乐博blb
百乐博blb
关于我们
公司概况
科技创新
荣誉资质
加入我们
联系我们
产品中心
环绕立体加热消解赶酸仪
DC46-3088
DC34-3040
环绕立体消解赶酸仪(可定制)
智能电热板
SD46-1
SD34-1
SD22-1
超净电热板
UD34-22
超净电热板(可定制)
调压电热板
TD-500℃系列
TD-700℃系列
零污染制样砕研机
SP系列
水浴式多点磁力搅拌器
MP-46-8
MP-46-6
箱式电阻炉(智能)
ML系列
箱式电阻炉(耐火砖)
SL/SLX系列
电热鼓风干燥箱
WG系列
DG系列
真空干燥箱
DZ系列
土壤团聚体分析仪
SA系列
器皿清洗仪
HGC-32
HGC-15
器皿清洗仪(可定制)
防腐蚀推车
ACT-II
防腐蚀推车(可定制)
其它配件
蒸酸架
服务支持
销售网络
服务中心
新闻动态
百乐博blb速递
行业资讯
English
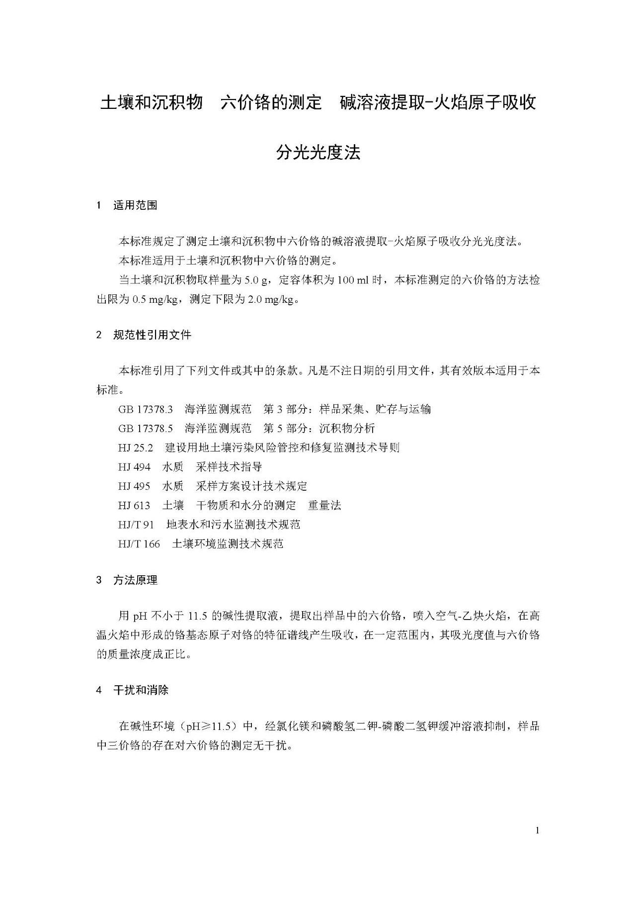
土壤和沉积物六价铬的测定方法发布(20.6.30实施)
行业新闻
百乐博blb
>
行业新闻
> 土壤和沉积物六价铬的测定方法发布(20.6.30实施)
相关推荐:
天津百乐博blb与您相约BCEIA 2025
纪念中国人民抗日战争暨世界反法西斯战争胜利80周年
河东区领导莅临百乐博blb公司调研 赋能科技企业高质量发展
百乐博blb:2025再努力,实现跨越式发展团建活动圆满举行
天津市工信局中小企业服务发展处副处长杨晓明一行莅临天津百乐博blb实验仪器设备有限公司视察指导工作
站内搜索
产品导航
环绕立体加热消解赶酸仪
DC46-3088
DC34-3040
环绕立体消解赶酸仪(可定制)
智能电热板
SD46-1
SD34-1
SD22-1
超净电热板
UD34-22
超净电热板(可定制)
调压电热板
TD-500℃系列
TD-700℃系列
零污染制样砕研机
SP系列
水浴式多点磁力搅拌器
MP-46-8
MP-46-6
箱式电阻炉(智能)
ML系列
箱式电阻炉(耐火砖)
SL/SLX系列
电热鼓风干燥箱
WG系列
DG系列
真空干燥箱
DZ系列
土壤团聚体分析仪
SA系列
器皿清洗仪
HGC-32
HGC-15
器皿清洗仪(可定制)
防腐蚀推车
ACT-II
防腐蚀推车(可定制)
其它配件
蒸酸架
相关推荐
天津百乐博blb与您相约BCEIA 2025
纪念中国人民抗日战争暨世界反法西斯战争胜利80周年
河东区领导莅临百乐博blb公司调研 赋能科技企业高质量发展
百乐博blb:2025再努力,实现跨越式发展团建活动圆满举行
天津市工信局中小企业服务发展处副处长杨晓明一行莅临天津百乐博blb实验仪器设备有限公司视察指导工作
天津百乐博blb实验仪器设备有限公司
Sitemap
热线
022-24333389
留言
点击进入
返回顶部
百乐博blb
热线
微信
关于